在当下,大部分人都不缺吃不缺穿,但拥有充足睡眠的打工人就像绿孔雀一样罕见。
关于“改善睡眠”的补剂,也是满坑满谷。其中一个,是一种金属——镁。
镁片可以改善睡眠吗?为了回答这个问题,我在论文的海洋里捞了半天,试图搞清楚这种金属元素到底在我们的身体里做些什么。
缺镁,对睡眠不好
先明确一点,镁不仅仅是某种你会在复合维生素瓶子背面看到的无聊“矿物质”。它是人体内第四大阳离子,影响着超过600种酶促反应,是细胞生化反应的基础底座。如果你的身体是一个繁忙的建筑工地,镁就是那个拿着对讲机、确保每个人都在正确时间正确地点干活的工头。
在睡眠优化中,镁理论上可以通过三条路径发挥作用。
第一条路径涉及大脑里的NMDA受体。在这里,镁离子充当了“看门人”的角色,堵在NMDA受体通道门口,防止钙离子过度涌入神经元,造成神经元过度兴奋。简单来说,镁就是大脑的强制冷静剂。
第二条路径是关于下丘脑-垂体-肾上腺轴(HPA轴)的。镁在这里能减少促肾上腺皮质激素(ACTH)的释放,直接从源头降低夜间皮质醇水平——这个压力荷尔蒙经常让我们临入睡前突然惊坐而起“不是,我当时有病吧!”,并在凌晨三点盯着天花板思考人生的起起落落落落落落落落落落。如果你经常在夜里翻来覆去反刍过往,你可能就需要镁来帮忙调低自己的“皮质醇觉醒反应”。
第三条路径涉及GABA,一种让你放松的神经递质。镁不仅踩了兴奋的刹车(NMDA),还踩了睡眠的油门(GABA)。镁是GABA受体的激动剂,能增强GABA功能,直接诱导放松和慢波睡眠。从这个角度讲,与GABA有关的补剂比如茶氨酸,可以和镁一起产生助眠的协同效应。
总之,镁很重要,镁对良好睡眠也很重要。
如果你吃得健康均衡,比如餐桌上天天摆满了绿叶菜粗粮和豆类,营养充足不缺镁,那么一切都很好。
江苏的队列研究(Zhangetal.,2018)就发现,高镁摄入与女性白天嗜睡风险降低显著相关(OR=0.12)。这意味着,如果你摄入足够的镁,你就不太可能在下午三点的会议上睡得像个点头娃娃。
但如果你缺镁,就不太妙了。
观察性研究表现出了惊人的一致,比如美国的NHANES、CARDIA,以及中国的江苏营养研究,都一致指出:饮食中镁摄入不足与睡眠短、炎症高、以及睡眠呼吸暂停(OSA)风险增加高度相关。
而且还有个恶性循环。
当你感到压力时,你的身体会做出一个令人费解的决定:它开始疯狂地通过尿液排出镁。
而且,当你因为压力大而睡不着时,你不太可能半夜起来水煮一盘富含镁的菠菜,你更可能撕开一袋薯片嚼嚼嚼(然后高盐就会促使肾脏排出更多的镁)。
然后镁缺乏会让你对压力更加敏感,导致HPA轴过度激活,皮质醇水平飙升,从而让你感到更多的压力,进而尿出更多的镁。
NHANES数据显示,短睡眠(<7小时)人群的镁摄入显著低于正常睡眠者。
江苏队列显示,基线镁摄入低的人,5年后睡眠障碍风险上升。
总之:
1️⃣压力→镁流失:急性压力导致镁通过尿液排泄↑。
2️⃣镁缺乏→压力易感性↑+睡眠恶化:镁缺乏使HPA轴过度激活,皮质醇↑。
3️⃣睡眠不好→镁摄入↓:睡眠剥夺导致食欲改变,镁摄入减少
嗑镁片,效果怎么样?
嗑镁片的干预性试验(RCTs),结果大概如下:缺镁的人群补镁可以改善睡眠。但对于那些健康的、镁充足的人群,补镁的效果经常被证明“与安慰剂无差异”。
Held在2002年的一项研究中,健康老年受试者的慢波睡眠(SWS),也就是那种真正让人恢复精力的深度睡眠,从10.1分钟增加到了16.5分钟。你可能觉得这听起来不多,但深度睡眠随着年龄增长会急剧减少,对于那些拼命想在浅眠的海洋中抓住一点深睡浮木的老年人来说,每天增加63%的深睡眠时间听起来还是很诱人的。
皮质醇也确实改善了。Abbasi在2012年的研究发现,对于老年失眠患者,补镁在改善睡眠质量的同时,确实显著降低血清皮质醇(p=0.008),同时提升了褪黑素水平(p=0.007)。这意味着镁确实调低了身体的压力反应。
不过,接下来要讲缺点了。
镁片主要改善的是主观感受(你觉得你睡得好了)、入睡潜伏期(你更快睡着了)和慢波睡眠。
主观感受很容易受到干扰。安慰剂效应、期望偏倚(“我花了大价钱买这个,它必须有效”),以及回忆偏倚,都会影响数据。虽然有些研究在做双盲或者单盲,但是从腹泻可能就能猜出来谁吃的是真正的镁片。
虽然补镁可能会让你觉得你睡得更好了(主观感受改善),但如果你看硬指标,比如总睡眠时间(TST),镁组和安慰剂组往往没有统计学差异。
换句话说,你可能并没有真的睡得更久,你只是在早上醒来时心情更好了一些。
更让人头疼的是安慰剂效应。在Nielsen2010年的研究中,安慰剂组的PSQI评分从10.4降到了6.6——这改善幅度大得惊人,以至于镁组虽然改善得更多一点,但在统计学上根本拉不开差距。而在Schuster2025年针对甘氨酸镁的最新RCT对照研究中,虽然主要终点勉强达到了显著性(p=0.049,险胜),但在压力、疲劳、情绪等所有次要终点上,镁都没有击败安慰剂。
还有一个问题是样本量。Held2002年关于慢波睡眠的研究,样本量只有12人。著名的Abbasi2012年研究也只有46人。相比之下,正经的安眠药物三期临床通常需要300到1000人。
如果你不是严重缺镁,或者你还年轻力壮,补镁往往就像给满电的手机充电一样徒劳无功。
比如ZMA的神话破灭。在生物黑客圈,ZMA(天冬氨酸锌镁)曾经被奉为运动后的恢复神剂。然而,一项针对健身男性的RCT显示,在部分睡眠剥夺的状态下,ZMA对睡眠潜伏期、睡眠效率或碎片化指数都没有任何改善。结论很残酷:如果你的饮食已经达标,额外补充ZMA对你的体能和睡眠没有任何加成。
要小心哪些问题?
除了可能浪费钱,补镁也有其他风险。
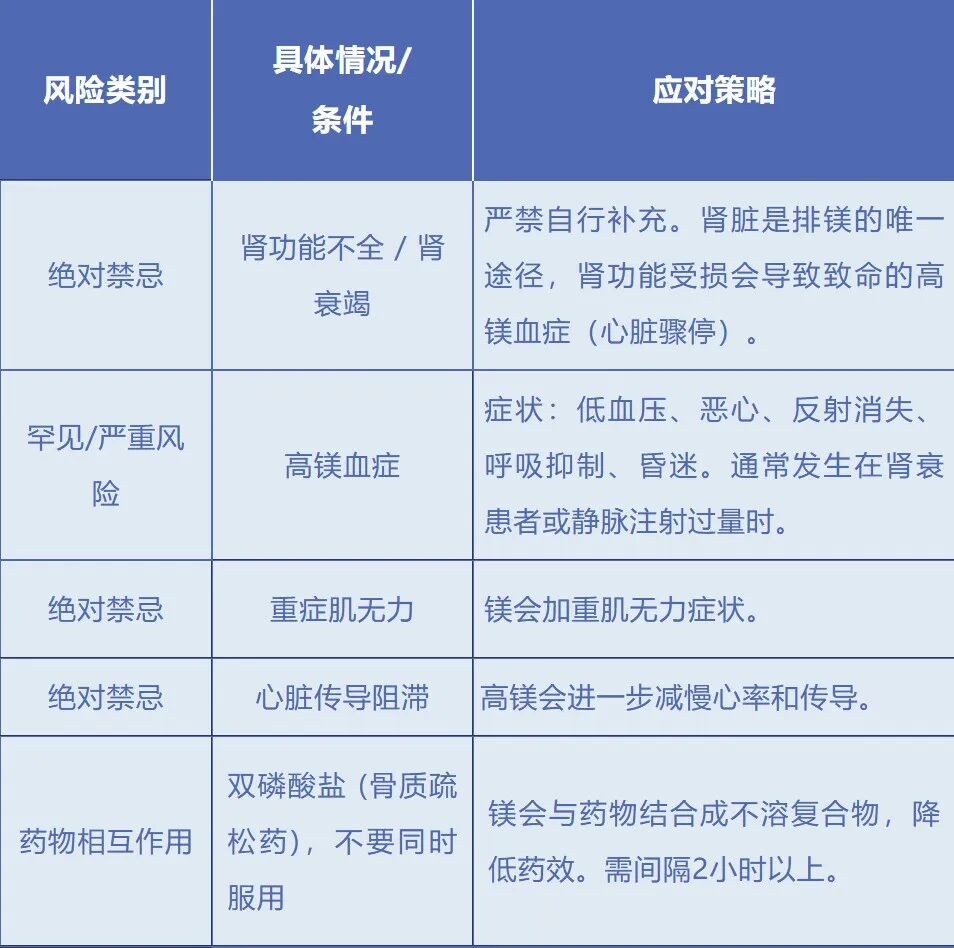
首先是补镁的绝对禁区:肾功能损害。
肾脏是镁排泄的唯一途径。对于肌酐清除率低于30mL/min的患者来说,补镁极易导致高镁血症,进而引发低血压、心律失常,甚至心脏骤停。
很多慢性肾病早期的人并不知道自己有肾功能问题,所以,在开始任何补镁计划之前,最好先确认你的肾脏是否准备好了。否则,你可能是在拿自己的心脏开玩笑。
二是“腹泻”和“软便”问题。这是最常见的副作用,也是最尴尬的。
在Held2002年的研究中,为了达到提升慢波睡眠的效果,研究人员使用了高剂量(约729毫克)的镁。结果100%的受试者(12人中的12人)都出现了软便。
很多镁盐本质上就是渗透性泻药。长期使用,你可能会发现自己对它们产生了依赖。
从腹泻率来说,硫酸镁>氧化镁≈氯化镁≈柠檬酸镁>甘氨酸镁
另外,不同人对镁的肠道耐受性差异极大。有的人300mg即腹泻,也有人800mg无症状。
三是吸收率的边际递减。
不要以为吃多少就能补多少。镁的吸收主要依靠肠壁上的专用蛋白来搬运,搬运工有限,一次吃太多会搬不过来。
研究显示,镁的吸收率与剂量成反比。当镁的剂量从120mg(相当于一顿富含镁的饭或小剂量补剂)增加到972mg(相当于一次性吞下2-3倍的日推荐量,即“Mega-dosing”)时,吸收率就会从65%暴跌至11%。
一次性猛补,基本上就是在制造昂贵的加镁尿液和粪便。
最后,是药物相互作用问题。
最好在吃镁片之前,整理好你正在服用的药物和补剂,去咨询药物方面的专家。
回到最开始的问题。镁片可以改善睡眠吗?
视情况而定。
如果你是一个压力巨大、饮食不够均衡健康、年纪稍长、但肾功能没有问题的失眠者,镁可能会有帮助。
但如果你是一个饮食健康的年轻人,补镁可能只是在制造昂贵的尿液。
保守派策略
适用人群:饮食均衡、无明显睡眠障碍、担心副作用的人群。
策略1:饮食优化(天然镁源)
通过均衡饮食(深绿色蔬菜、种子、坚果和全谷物)达到充足的镁摄入(男性420mg、女性320mg),无需补充镁剂。
可以多吃:南瓜子、腰果、菠菜、黑巧克力等。
策略2:非药物的睡眠干预(证据强于镁)
CBT-I(认知行为疗法)>光疗(晨间强光)>限制睡眠时间(提升睡眠效率)>冥想/正念(降低皮质醇,改善主观睡眠)
激进派策略
适用人群:追求睡眠数据优化、处于高压环境的人群。
1️⃣检查:肾功能、红细胞镁。
2️⃣镁片选择
附录:镁相关论文
综述与荟萃分析:
人体干预性研究:
人体观察性研究和队列研究:
参考文献
[1]Veronese,N.,Demurtas,J.,Pesolillo,G.,Celotto,S.,Barnini,T.,Calusi,G.,...&Barbagallo,M.(2020).Magnesiumandhealthoutcomes:Anumbrellareviewofsystematicreviewsandmeta-analysesofobservationalandinterventionstudies.Europeanjournalofnutrition,59(1),263-272.
[2]Mah,J.,&Pitre,T.(2021).Oralmagnesiumsupplementationforinsomniainolderadults:asystematicreview&meta-analysis.BMCcomplementarymedicineandtherapies,21(1),125.
[3]Arab,A.,Rafie,N.,Amani,R.,&Shirani,F.(2023).Theroleofmagnesiuminsleephealth:asystematicreviewofavailableliterature.Biologicaltraceelementresearch,201(1),121-128.
[4]Pardo,M.R.,Vilar,E.G.,Martín,I.S.M.,&Martín,M.A.C.(2021).Bioavailabilityofmagnesiumfoodsupplements:Asystematicreview.Nutrition,89,111294.
[5]Boyle,N.B.,Lawton,C.,&Dye,L.(2017).Theeffectsofmagnesiumsupplementationonsubjectiveanxietyandstress—asystematicreview.Nutrients,9(5),429.
[6]Chan,V.,&Lo,K.(2022).Efficacyofdietarysupplementsonimprovingsleepquality:asystematicreviewandmeta-analysis.Postgraduatemedicaljournal,98(1158),285-293.
[7]Abbasi,B.,Kimiagar,M.,Sadeghniiat,K.,Shirazi,M.M.,Hedayati,M.,&Rashidkhani,B.(2012).Theeffectofmagnesiumsupplementationonprimaryinsomniainelderly:Adouble-blindplacebo-controlledclinicaltrial.Journalofresearchinmedicalsciences:theofficialjournalofIsfahanUniversityofMedicalSciences,17(12),1161.
[8]Held,K.,Antonijevic,I.A.,Künzel,H.,Uhr,M.,Wetter,T.C.,Golly,I.C.,...&Murck,H.(2002).OralMg2+supplementationreversesage-relatedneuroendocrineandsleepEEGchangesinhumans.Pharmacopsychiatry,35(04),135-143.
[9]Schuster,J.,Cycelskij,I.,Lopresti,A.,&Hahn,A.(2025).Magnesiumbisglycinatesupplementationinhealthyadultsreportingpoorsleep:arandomized,placebo-controlledtrial.Natureandscienceofsleep,2027-2040.
[10]Rondanelli,M.,Opizzi,A.,Monteferrario,F.,Antoniello,N.,Manni,R.,&Klersy,C.(2011).Theeffectofmelatonin,magnesium,andzinconprimaryinsomniainlong‐termcarefacilityresidentsinItaly:adouble‐blind,placebo‐controlledclinicaltrial.JournaloftheAmericanGeriatricsSociety,59(1),82-90.
[11]Noah,L.,Dye,L.,BoisDeFer,B.,Mazur,A.,Pickering,G.,&Pouteau,E.(2021).EffectofmagnesiumandvitaminB6supplementationonmentalhealthandqualityoflifeinstressedhealthyadults:Post‐hocanalysisofarandomisedcontrolledtrial.StressandHealth,37(5),1000-1009.
[12]Nielsen,F.H.,Johnson,L.K.,&Zeng,H.(2010).Magnesiumsupplementationimprovesindicatorsoflowmagnesiumstatusandinflammatorystressinadultsolderthan51yearswithpoorqualitysleep.MagnesiumResearch,23(4),158-168.
[13]Gallagher,C.,Austin,V.,Dunlop,K.A.,Dally,J.,Taylor,K.,Pullinger,S.A.,&Edwards,B.J.(2024).Effectsofsupplementingzincmagnesiumaspartateonsleepqualityandsubmaximalweightliftingperformance,followingtwoconsecutivenightsofpartialsleepdeprivation.Nutrients,16(2),251.
[14]Gholizadeh‐Moghaddam,M.,Ghasemi‐Tehrani,H.,Askari,G.,Jaripur,M.,Clark,C.C.,&Rouhani,M.H.(2023).Effectofmagnesiumsupplementationinimprovinghyperandrogenism,hirsutism,andsleepqualityinwomenwithpolycysticovarysyndrome:Arandomized,placebo‐controlledclinicaltrial.Healthsciencereports,6(1),e1013.
[15]Breus,M.J.,Hooper,S.,Lynch,T.,&Hausenblas,H.(2024).Effectivenessofmagnesiumsupplementationonsleepqualityandrelatedhealthoutcomesforadultswithpoorsleepquality:arandomizeddouble-blindplacebo-controlledcrossovertrial.
[16]Supakatisant,C.,&Phupong,V.(2015).Oralmagnesiumforreliefinpregnancy‐inducedlegcramps:arandomisedcontrolledtrial.Maternal&childnutrition,11(2),139-145.
[17]Liu,G.,Weinger,J.G.,Lu,Z.L.,Xue,F.,&Sadeghpour,S.(2016).EfficacyandsafetyofMMFS-01,asynapsedensityenhancer,fortreatingcognitiveimpairmentinolderadults:arandomized,double-blind,placebo-controlledtrial.JournalofAlzheimer’sdisease,49(4),971-990.
[18]Zhang,Y.,Chen,C.,Lu,L.,Knutson,K.L.,Carnethon,M.R.,Fly,A.D.,...&Kahe,K.(2022).Associationofmagnesiumintakewithsleepdurationandsleepquality:findingsfromtheCARDIAstudy.Sleep,45(4),zsab276.
[19]Alshammari,A.A.,Alsawad,K.A.,Ahmed,N.K.,Alsaadi,R.,Alholieli,R.S.,Alsaif,S.,...&Al-Hariri,M.(2025).AssociationBetweenDietaryMagnesiumIntakeandSleepQualityinSaudiUniversityStudents:ACross-SectionalStudy.NatureandScienceofSleep,3127-3136.
[20]Ikonte,C.J.,Mun,J.G.,Reider,C.A.,Grant,R.W.,&Mitmesser,S.H.(2019).Micronutrientinadequacyinshortsleep:analysisoftheNHANES2005–2016.Nutrients,11(10),2335.
[21]Grandner,M.A.,Jackson,N.,Gerstner,J.R.,&Knutson,K.L.(2014).Sleepsymptomsassociatedwithintakeofspecificdietarynutrients.Journalofsleepresearch,23(1),22-34.
[22]Cao,Y.,Zhen,S.,Taylor,A.W.,Appleton,S.,Atlantis,E.,&Shi,Z.(2018).Magnesiumintakeandsleepdisordersymptoms:findingsfromtheJiangsuNutritionStudyofChineseadultsatfive-yearfollow-up.Nutrients,10(10),1354.
[23]Luo,X.,Tang,M.,Wei,X.,&Peng,Y.(2024).Associationbetweenmagnesiumdeficiencyscoreandsleepqualityinadults:apopulation-basedcross-sectionalstudy.JournalofAffectiveDisorders,358,105-112.
来源 果壳
