@宁波家长:伪造红头文件培训,莫信!
来源:
2026-03-18 09:11
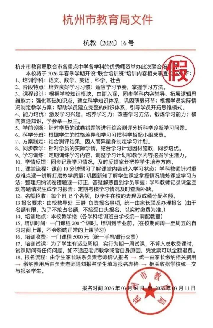
不少宁波家长近期收到冒用“宁波市教育局”名义的虚假红头文件,谎称联合重点中学开展学科培训,诱导家长缴纳5000元/门的培训费。
记者从宁波反诈部门了解到,类似被骗案例已接到过四五起。
为此,记者提醒家长看到此类文件,切勿轻信上当,务必擦亮双眼,守住自身财产安全。
其实,这份伪造文件看似有公章、格式规整,实则破绽百出,家长仔细核对就能识破:
违背“双减”政策:宁波早已严禁学科类校外培训,全市学科类培训机构也已经清零,官方不会发布这类违规培训的通知。
公文细节造假:文件文号无官方备案,排版措辞也不符合正规公文的严谨规范。
收费流程违规:官方不会通过个人名义收培训费,更不会要求向私人指定账户转账。
这是典型的诈骗手法,骗子专盯升学焦虑的家长下手。
无独有偶,浙江多地也出现了伪造教育部门红头文件的同款骗术。
近期,杭州家长也收到了伪造的“杭州市教育局”培训文件,被要求缴纳5000元/门报名费。经核实,该培训纯属子虚乌有,和宁波的骗术如出一辙。
为此,记者提醒各位家长:
面对各类培训缴费信息,牢记“不轻信、不盲转、多核实”口诀。
对“红头文件”“培训通知书”等材料保持警惕,可登录教育部门官网核对公章样式和政策表述,避免被伪造文件蒙蔽。
陌生缴费通知务必通过班主任、学校官方渠道核实。
遇到“限时报名”“名额紧张”催促转账的,一律视作诈骗。
不慎被骗,立即留存聊天、转账证据,拨打110报警并联系银行紧急止付,最大限度挽回损失。
来源:中国宁波网
