免费+折扣!春假福利来了
来源:
2026-04-02 13:33
2026年中小学生春假开启
浙江多地同步推出
春假专属文旅优惠
涵盖景区门票减免、
家长随行折扣等多项福利
一起来看看吧↓
杭州湾国家湿地公园
活动时间:4月1日至5月8日(周末及法定节假日除外)
活动内容:每个购票的成人可带一个18周岁以下的孩子免费入园。
宁波方特旅游区
活动时间:4月1日至27日
活动内容:优惠标准票140元/人,一大一小优惠亲子票199元。其间为宁波方特生日月活动,包含全园游戏互动、花车巡游、延时闭园烟花秀等,还将开启方特戏剧节活动。
宁波野生动物园
活动时间:首波优惠使用有效期至5月10日;第二波优惠使用有效期至5月10日
活动内容:首波优惠成人票139元、双人票277元、儿童/学生票69元;第二波优惠成人票149元、双人票289元、亲子票(1成人票+1儿童/学生票)209元。
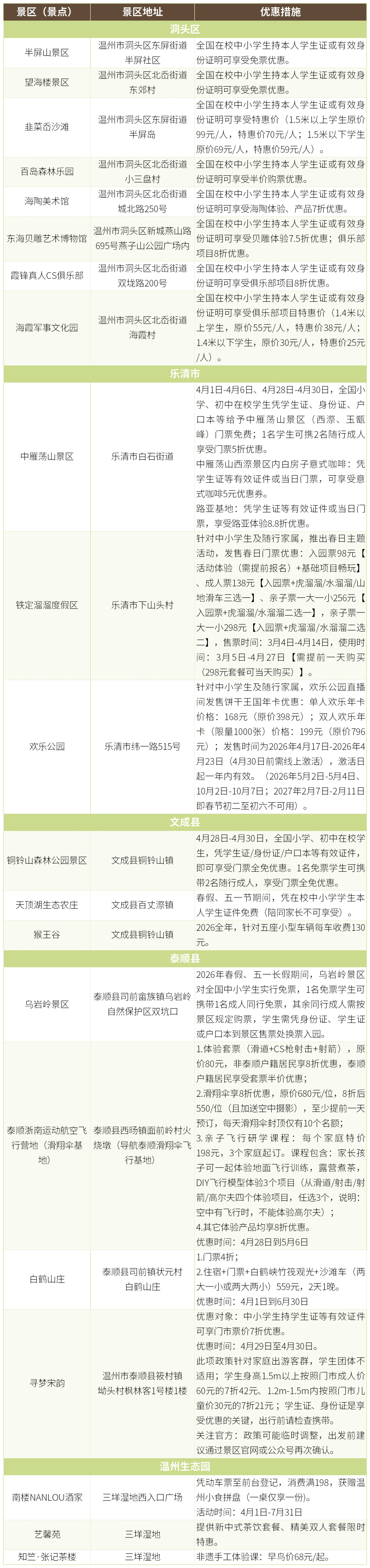
温州地区其他优惠
注:具体优惠政策、活动时间及执行方式以各景区实际公告为准。
来源 浙江发布 浙江文旅
